
近日,浙江大学爱丁堡大学联合学院(ZJE)欧阳宏伟教授课题组博后姚旭东博士受“线粒体从间充质干细胞转移到邻近应激细胞现象”的启发,首次采用外源线粒体胞内规模化移植手段,实现了脂肪源间充质干细 (ADSCs) 的能量代谢提升、三系分化能力增强与体内存活率改善,从而构建了一种超能干细胞-“mito-ADSCs” (图1)。此研究以In-cytoplasm mitochondrial transplantation for mesenchymal stem cells engineering and tissue regeneration为题,于2021年8月在线发表于转化期刊Bioengineering & Translational Medicine (IF 10.711)。
间充质干细胞被称为“第一代干细胞治疗产品”,具有抗炎、免疫调节、促血管生成、抗凋亡等作用。由于易于提取和体外扩增,目前已有950 多项间充质干细胞临床试验正在全球开展。然而,间充质干细胞应用仍受限于两点:第一,在复杂的病理生理环境中,间充质干细胞移植后的存活性差;第二,当全身系统性给药时,间充质干细胞移植效果不明显。因此,需要创新方法来赋予间充质干细胞新的特性和功能。

图1、胞内线粒体异体移植构建“超能间充质干细胞”用于组织修复的示意图
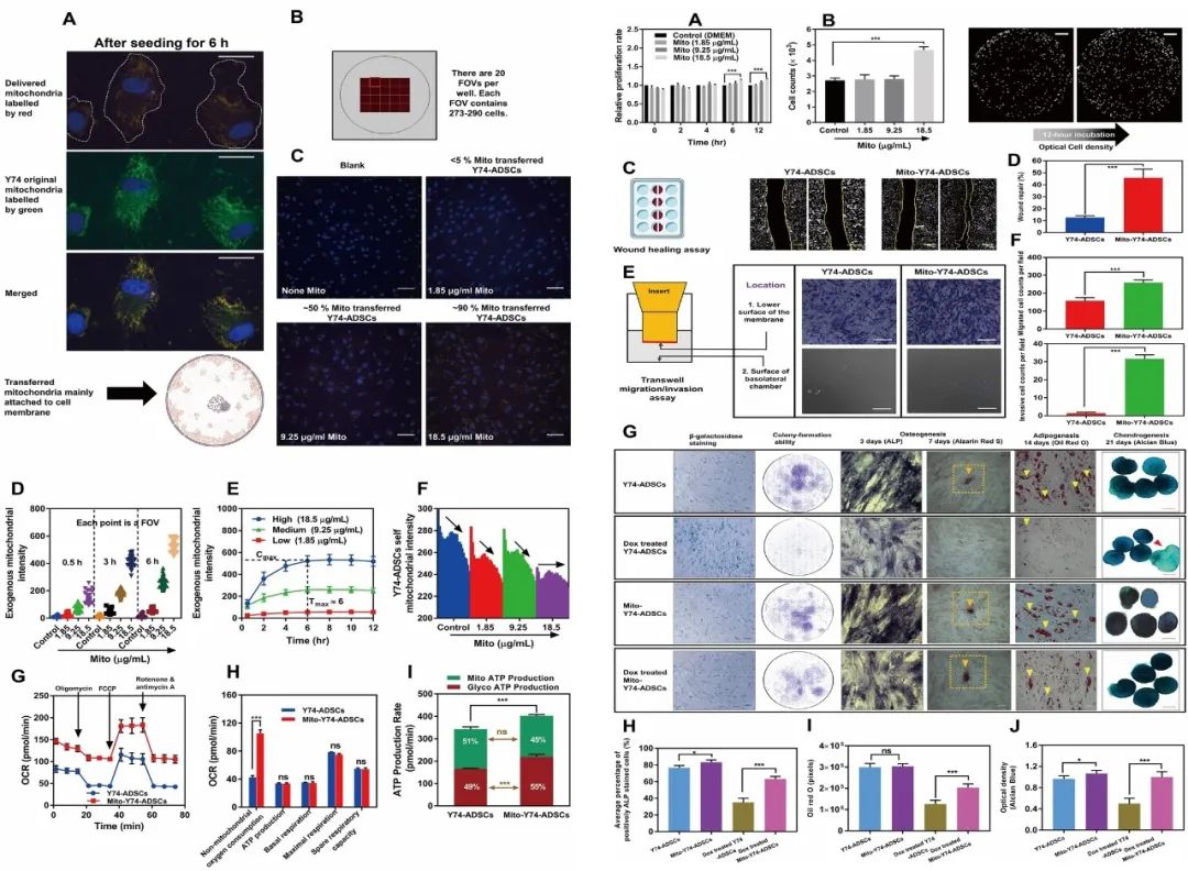
首先,本研究利用了高内涵细胞成像分析手段,根据外源性线粒体和细胞自身线粒体荧光染色的实时定量监测,采用药代动力学方法明确了外源线粒体进入ADSCs胞质的有效剂量。同时也发现,这些外源性线粒体主要分布在ADSCs胞质外围靠近细胞膜的区域内 (图2A-F)。通过海马细胞能量代谢仪对受线粒体移植的ADSCs进行呼吸作用评估,发现mito-ADSCs更依赖于有氧糖酵解,并且提升约17% ATP产量 (图2G-I)。随后,通过体外增殖、细胞迁移、β-半乳糖苷酶、单克隆形成及三系诱导分化能力(成骨、成脂与成软骨)对mito-ADSCs进行了全方位评估,进一步证实了外源性线粒体胞内移植可提升间充质干细胞表型的可行性和有效性 (图3)。最后,该研究以全层皮肤缺损大鼠模型,验证了mito-ADSCs细胞的功能与治疗效果。实验表明,mito-ADSCs作为特洛伊木马,可保存外源性线粒体活性,同时又将这些外源线粒体递送至邻近细胞 (图4A-D)。与普通ADSCs相比,mito-ADSCs仅需两周就实现了伤口的完美愈合和皮肤再生能力,组织学切片染色显示了其具有更好的促生长作用 (图4E-H)。
综上,此项研究证明了使用外源性线粒体移植可作为改善医用干细胞表型和代谢活性的潜在手段,为细胞治疗、精准医学、干细胞临床应用等领域提供新方法。
该研究第一作者为ZJE博士后姚旭东,ZJE2018级博士生马远瞩和ZJE博士后周雯艳为共同一作,通讯作者为欧阳宏伟教授。本文得到国家重点研究发展计划(2017YFA0104900)的支持,国家自然科学基金(31830029, 81630065 和81902187)的资助,浙江省自然科学基金(LY19C070003和LQ19E030019)的资助,和中国博士后科学基金((2018M642442)的资助。

图2和3 高通量和能量代谢评估外源线粒体移植功效性;mito-ADSCs体外耐受性的评估

图4 mito-ADSCs促进皮肤再生和加速伤口愈合


(图文:欧阳宏伟课题组提供;编辑:梁爽;责任编辑:李亦楠)
